Skip to content Skip to sidebar Skip to footer

45 jira component field

What are JIRA Components? | H2kinfosys Blog 0 2,152 2 minutes read. JIRA Components are subsections of a project that are used to group an issue into smaller parts, or in other words, we can say that the Components are the building blocks of a project. Components are used to organize issues based on customers, functionality, etc. With the help of Components reports, statistics can be ... Advanced field editing using JSON - Atlassian Support The More options additional fields should only be used if a field cannot be edited using Choose fields to set. This may be necessary for custom fields provided by other applications. The following automation actions provide additional fields for advanced field editing: Clone issue. Create issue. Create Jira Service Management request. Edit issue

What is a board in Jira Software? - Atlassian Support A board displays your team’s work as cards you can move between columns. In Jira Software, cards and the tasks they represent are called “issues”.. Usually, your board reflects your team’s process, tracking the status of work as it makes its way through your team’s process.

Jira component field

Jira component field

Team-managed project permissions | Jira Software Cloud Team-managed software projects have three, simple access levels: Open: When a project is open, anyone on your Jira site can view, create and edit issues in your project.With this access level, Jira gives anyone who logs into your Jira site the Member role in your project. Limited: When a project is limited, anyone on your Jira site can view and comment on issues in your project. Managing components | Administering Jira applications Data Center and ... Managing a project's components In the upper-right corner of the screen, select Administration > Projects, and select the relevant project. Choose Components in the project sidebar. The Components page is displayed, showing a list of components and each component's details. From here you can manage the project's components as described below. What is JIRA Testing Tool? Complete Tutorial - Guru99 Sep 20, 2022 · To add new components, as shown in the above screen you can add name, description, component lead and default assignee. JIRA Screen. When issue is created in JIRA, it will be arranged and represented into different fields, this display of field in JIRA is known as a screen. This field can be transitioned and edited through workflow. For each ...

Jira component field. How to enable and edit component/s , affects Version/s and ... - Atlassian Components Log into Jira as an administrator of the project for which you need to apply the change Click on Projects -> Choose the appropriate project At the Project Summary Page -> Click on the Project Settings tab On the left pane , click on Components Fill in the Name , Description, and Component Lead then click on the Add button Create and edit dashboards | Jira Software Cloud - Atlassian … Choose the Jira icon ( or ) > Dashboards. Choose your dashboard in the sidebar and click More (•••) > Rename or share. Edit the settings and click Save. Move a dashboard to trash. Trashed dashboards can only be restored by a Jira admin, and are permanently deleted from your site after 60 days. Choose the Jira icon ( or ) > Dashboards. Where is 'Components` field in new Jira experience? - Atlassian Community When utilizing Next-gen projects, we added a "Checkbox" field with Options to simulate the same functionality as what existed as "Components" in Classic Jira. Hope that helps! Eloy Pineda Nov 14, 2018 Thanks for the tip @Nilesh Patel Like Andreea Pelea Apr 22, 2019 @Eloy Pineda Hello, Did you succeed in filtering by Component? Create project components | Jira Work Management Cloud - Atlassian Support As a project admin, you can create components that you and your team can then add to issues via the standard component field. To create a new component: Navigate to your project and choose Project settings. Choose Components in the sidebar and choose Create component. Give the component a name. Optionally, fill in the following values:

Jira REST API examples - Atlassian Jira versions earlier than 8.4. Creating an issue using the Jira REST API is as simple as making a POST with a JSON document. To create an issue, you will need to know certain key metadata, like the ID of the project that the issue will be created in, or the ID of the issue type. Importing data from CSV | Administering Jira applications Data … In this example, the Component field of the second issue and the Fix version field of the third issue will generate multiple values in appropriate Jira fields upon import. ... In the Jira field column, select the Jira field that you want to map to the field from the CSV file. For more information about matching CSV fields to Jira fields, ... Jira Components | How to Use and Create Jira Components? Jira Components Creating 1. First, we need to select the component of our project, and inside that, we can create a component option, as shown in the following screenshot. 2. In a second step, we need to add the component's name as per our requirement, as shown in the following screenshot. 3. JIRA 6.1 REST API documentation - Atlassian JIRA 6.1 REST API documentation. This is the reference document for the REST API and resources provided by JIRA. The REST APIs are developers who want to integrate JIRA with other standalone or web applications, and administrators who want to script interactions with the JIRA server.

Organize your Jira issues with subcomponents - Atlassian Components add some structure to projects, breaking them up into features, teams, modules, subprojects, and more. Using components, you can generate reports, collect statistics, display them on dashboards, etc. Project components can be managed only by users who have project administrator permissions. Baseline Jira Fields List - Strategy for Jira® Jira comes with standard, built-in fields, like "Summary", "Description", and "Components" but you can also create additional Custom Fields to track more data. Your instance starts out with 8-30 fields, on the "Custom Fields" page, depending on whether you have Cloud or Server. For example, Jira Server 7.7.1 comes with 8 custom fields. JIRA - Connectors | Microsoft Learn This field matches 'customfield_10011' field on JIRA server. Returns. Body CreateIssueResponse. Create a new project. Operation ID: CreateProject This operation is used to create a new JIRA project. Parameters. ... fields.components: array of object A system field that is multiple values addressed by 'name' (e.g. Active Directory, Network ... ComponentAccessor (Atlassian JIRA 7.6.1 API) Returns the core component of the given Type (a Class or an Interface) which is stored in JIRA's Dependency Injection container. First it tries to find the component using the given Class as a key (like getComponent(Class)), however, if this fails then it will try to find a unique component that implements/extends the given Class. This seems unlikely to be useful, but is included for now, …

Unable to get the Components Field to show on my I...

Unable to get the Components Field to show on my I...

7 Custom Fields Every Jira Application Needs - Strategy for Jira® These 7 fields are intended to be used by many teams in many Jira projects. Recommended Custom Fields 1. Requested Custom Field Types Field type: Date Picker Create a "Date Picker" type field and name it "Requested." Place this field on a project's "Create" screen and use it to answer the question "When would you like this request completed by?

Posting Issues to JIRA | LoadComplete Documentation

Posting Issues to JIRA | LoadComplete Documentation

101 Guide to Jira Components - Jexo Blog 5 tips on how to use Jira components 1. Use components to streamline your process 2. Make sure to take your users into consideration 3. Remember that components require maintenance 4. Avoid vague component descriptions 5. Take it easy when assigning components What are some Jira components examples? Uber: a Jira components example

How to manage labels in Jira - Valiantys - Atlassian Platinum ...

How to manage labels in Jira - Valiantys - Atlassian Platinum ...

What are components? | Jira Software Cloud | Atlassian Support To add a new component: Navigate to Components in your project's sidebar. Select Create component. Give the component a meaningful name. It's a good idea to give a description to the component. Component descriptions appear as a tooltip when a user hovers their mouse over a component label. Optionally, set a component lead.

Baseline Jira Fields List - Strategy for Jira®

Baseline Jira Fields List - Strategy for Jira®

Advanced search reference – JQL fields | Jira Work Management … Component. Search for issues that belong to a particular component(s) of a project. You can search by component name or component ID (i.e. the number that Jira automatically allocates to a component). Note, it is safer to search by component ID than by component name. Different projects may have components with the same name, so searching by ...

Jira: Using Epics vs Components vs Labels - Modus Create

Jira: Using Epics vs Components vs Labels - Modus Create

What exactly is a "component" in JIRA? - Atlassian Community Component is a generic term which can be used effectively to represent an module of an project. For example - When creating user stories in an large project the Product owner can choose the component like - UI, Database, Backend, API etc Thus, based on components it becomes easy to filter issues meant for specific modules/teams.

Solved: Issues not appearing in

Solved: Issues not appearing in "Components" as associated...

Advanced search reference - JQL fields | Jira Service … Component. Search for issues that belong to a particular component(s) of a project. You can search by component name or component ID (i.e. the number that Jira automatically allocates to a component). Note, it is safer to search by component ID than by component name. Different projects may have components with the same name, so searching by ...

Solved: Where is 'Components` field in new Jira experience...

Solved: Where is 'Components` field in new Jira experience...

How to Use Components in Jira - Modus Create In Jira, navigate to the project you want to update. From the sidebar, select Project Settings, then select Components. Click the Create component button and supply the following information: Name (required) Description Component Lead Default Assignee Click Save Done! 🎉 You've created your first component. Keep in mind…

Jira Groovy script to set the Component field – www.MrAddon ...

Jira Groovy script to set the Component field – www.MrAddon ...

What is JIRA Testing Tool? Complete Tutorial - Guru99 Sep 20, 2022 · To add new components, as shown in the above screen you can add name, description, component lead and default assignee. JIRA Screen. When issue is created in JIRA, it will be arranged and represented into different fields, this display of field in JIRA is known as a screen. This field can be transitioned and edited through workflow. For each ...

It's Easy! The Anatomy of a JIRA Issue - Tomitribe

It's Easy! The Anatomy of a JIRA Issue - Tomitribe

Managing components | Administering Jira applications Data Center and ... Managing a project's components In the upper-right corner of the screen, select Administration > Projects, and select the relevant project. Choose Components in the project sidebar. The Components page is displayed, showing a list of components and each component's details. From here you can manage the project's components as described below.

Jira Basics – Module 5: Versions & Components - Test Management

Jira Basics – Module 5: Versions & Components - Test Management

Team-managed project permissions | Jira Software Cloud Team-managed software projects have three, simple access levels: Open: When a project is open, anyone on your Jira site can view, create and edit issues in your project.With this access level, Jira gives anyone who logs into your Jira site the Member role in your project. Limited: When a project is limited, anyone on your Jira site can view and comment on issues in your project.

Watching Issues in Jira [The comprehensive playbook for 2021]

Watching Issues in Jira [The comprehensive playbook for 2021]

Automation for Jira - Profields Server and Data Center

Automation for Jira - Profields Server and Data Center

Wrong Custom Field Displayed on an Issue Screen | Jira ...

Wrong Custom Field Displayed on an Issue Screen | Jira ...

Solved: Why is JIRA asking me to complete the

Solved: Why is JIRA asking me to complete the "Component" ...

Confluence mobiel - TGNG documentation

Confluence mobiel - TGNG documentation

Jira Components. How BigPicture handles them? — BigPicture.one

Jira Components. How BigPicture handles them? — BigPicture.one

Jira Components. How BigPicture handles them? — BigPicture.one

Jira Components. How BigPicture handles them? — BigPicture.one

How to group by Project Components with JIRA and eazyBI – www ...

How to group by Project Components with JIRA and eazyBI – www ...

Jira components vs. labels: how to use them correctly ...

Jira components vs. labels: how to use them correctly ...

Concat fields from Confiforms over to Components i...

Concat fields from Confiforms over to Components i...

Creating automation rule components

Creating automation rule components

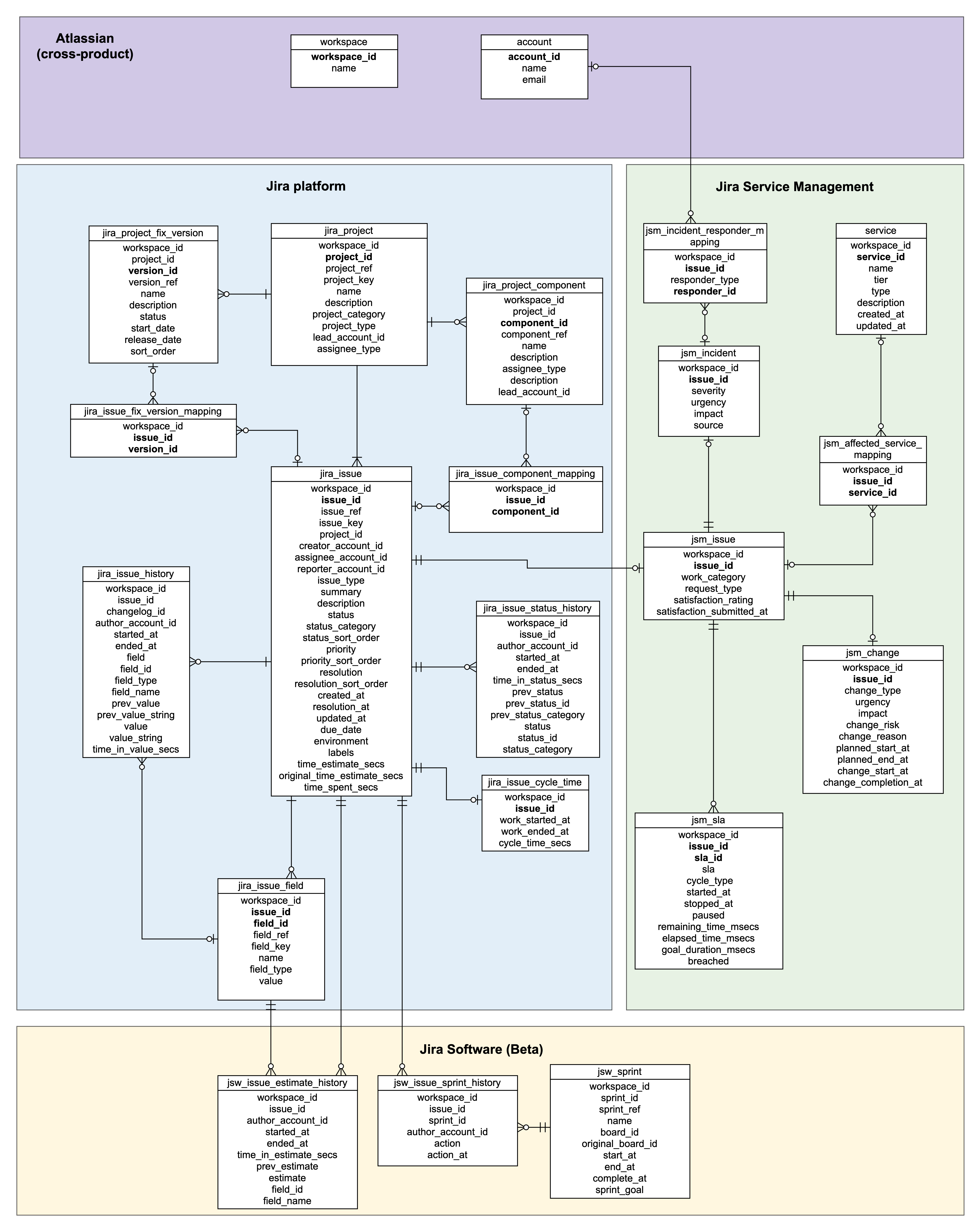
Schema for Jira family of products | Atlassian Analytics ...

Schema for Jira family of products | Atlassian Analytics ...

Solved: how to delete specific issue components using auto...

Solved: how to delete specific issue components using auto...

Octo feature update - Jira component management hi ...

Octo feature update - Jira component management hi ...

Solved: Jira Automation Add a component when any of a spec...

Solved: Jira Automation Add a component when any of a spec...

Jira Software - Components - Questions - n8n

Jira Software - Components - Questions - n8n

How do you share components across the projects ...

How do you share components across the projects ...

Why can I not see components on my Jira issues?

Why can I not see components on my Jira issues?

fcarmario / JIRA Workflow Toolbox / issues / #480 - Set ...

fcarmario / JIRA Workflow Toolbox / issues / #480 - Set ...

How to track component versions in Jira - Atlassian Community

How to track component versions in Jira - Atlassian Community

How to set

How to set "Component/s" field when using "Service Desk" as ...

Jira Components. How BigPicture handles them? — BigPicture.one

Jira Components. How BigPicture handles them? — BigPicture.one

On Create Issue: set the Description Based on the ...

On Create Issue: set the Description Based on the ...

Solved: JIRA Cloud - Copy custom field to component field

Solved: JIRA Cloud - Copy custom field to component field

8 steps to unlock the power of Jira fields

8 steps to unlock the power of Jira fields

Understanding Jira Components - Jira Tutorial 18

Understanding Jira Components - Jira Tutorial 18

How to enable and edit component/s , affects Version/s and ...

How to enable and edit component/s , affects Version/s and ...

Customize an issue's fields in team-managed projects | Jira ...

Customize an issue's fields in team-managed projects | Jira ...

Jira Training - How to Start with Components

Jira Training - How to Start with Components

Jira Basics – Module 5: Versions & Components - Test Management

Jira Basics – Module 5: Versions & Components - Test Management

Assign variable into a custom field base on compon...

Assign variable into a custom field base on compon...

Managing components | Administering Jira applications Data ...

Managing components | Administering Jira applications Data ...

Jira components vs. labels: how to use them correctly ...

Jira components vs. labels: how to use them correctly ...

Create a Custom Field - Confluence Post-Functions

Create a Custom Field - Confluence Post-Functions

8 steps to unlock the power of Jira fields

8 steps to unlock the power of Jira fields

Post a Comment for "45 jira component field"